We present quantum mechanical calculations of the collision-induced absorption spectra of nitrogen molecules, using ab initio dipole moment and potential energy surfaces. Collision-induced spectra are first calculated using the isotropic interaction approximation. Then, we improve upon these results by considering the full anisotropic interaction potential. We also develop the computationally less expensive coupled-states approximation for calculating collision-induced spectra and validate this approximation by comparing the results to numerically exact close-coupling calculations for low energies. Angular localization of the scattering wave functions due to anisotropic interactions affects the line strength at low energies by two orders of magnitude. The effect of anisotropy decreases at higher energy, which validates the isotropic interaction approximation as a high-temperature approximation for calculating collision-induced spectra. Agreement with experimental data is reasonable in the isotropic interaction approximation, and improves when the full anisotropic potential is considered. Calculated absorption coefficients are tabulated for application in atmospheric modeling.
The purpose of The Journal of Chemical Physics is to bridge a gap between journals of physics and journals of chemistry by publishing quantitative research based on physical principles and techniques, as applied to "chemical" systems. Just as the fields of chemistry and physics have expanded, so have chemical physics subject areas, which include polymers, materials, surfaces/interfaces, and biological macromolecules, along with the traditional small molecule and condensed phase systems. The Journal of Chemical Physics (JCP) is published four times per month (48 issues per year) by the American Institute of Physics.
The American Institute of Physics (AIP) is a 501(c)(3) not-for-profit membership corporation created for the purpose of promoting the advancement and diffusion of the knowledge of physics and its application to human welfare. It is the mission of the Institute to serve the sciences of physics and astronomy by serving its member societies, by serving individual scientists, and by serving students and the general public.
As a "society of societies," AIP supports ten Member Societies and provides a spectrum of services and programs devoted to advancing the science and profession of physics. A pioneer in digital publishing, AIP is also one of the world's largest publishers of physics journals and produces the publications of more than 25 scientific and engineering societies through its New York-based publishing division.
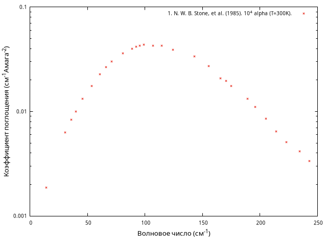
The collision-induced rotational translational spectrum of gaseous N2 has been measured in the temperature range 228–343 K at six different temperatures. The measurements were made with a Fourier transform spectrometer in the 25 to 360 cm−1 region and at 15.1 and 84.2 cm−1 with far infrared (FIR) laser. Previously obtained microwave data at 2.3 and 4.7 cm−1 have been used in defining the complete spectrum. Using a recently developed theory for quadrupolar-induced absorption, we find that the calculated quadrupole moment is independent of temperature and has a magnitude in close agreement with the recommended values of several other workers; i.e., Q = 1.46 B. The calculated value depends on the particular form of the intermolecular potential and this dependence is examined in some detail. A contribution to the absorption originating primarily from hexadecapolar and overlap induction has been observed in agreement with theoretical estimates and leads to an estimated value for the hexadecapolar moment φ=3.4*10-42 esu cm4.