Графические ресурсы Графические ресурсы
Guest | Паспорт
 Rus | Eng   
Словарь  |  Помощь
Поиск и просмотр графиков

Поиск и просмотр примитивных и составных графиков в ИС GrafOnto по году публикации и авторам

Примитивный график
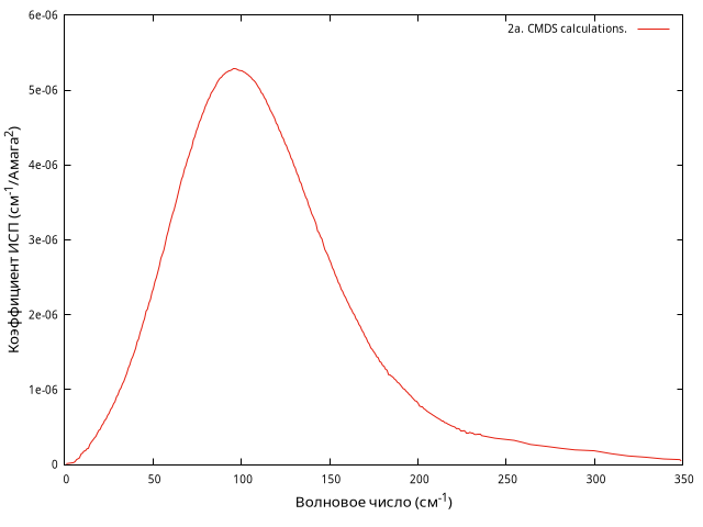
Рисунок 2a. CMDS calculations.
Collision-induced absorption spectrum (in cm−1 /amagat2 ) of N2 by N2 (a) at 228°K, as obtained from the CMDS calculations using the present ab initio dipole moment and the intermolecular potential of Ref. 16 (continuous lines).
[16]. L. Gomez, B. Bussery-Honvault, T. Cauchy, M. Bartolomei, D. Cappelletti, and F. Pirani, Chem. Phys. Lett. 445, 99 (2007).
Библиографическая ссылка
Bussery-Honvault, B., & Hartmann, J. M. , Ab initio calculations for the far infrared collision induced absorption by N2 gas, The Journal of Chemical Physics, 2014, Volume 140, Issue 5, Article 054309, DOI: 10.1063/1.4863636, https://doi.org/10.1063/1.4863636.
 
Координатная система (Линейный, Линейный)
Ось абсцисс (X) (Размерность) Волновое число (см⁻¹) Ось ординат (Y) (Размерность) Коэффициент ИСП (см⁻¹/Амага²)
Спектральная функция (X) Спектральная функция (Y) CIA Spectrum (cm-1/Amagat2)
Физические величины Комментарий к графику Дополнительное описание
Вещество N2 Тип данных Теоретические
Температура 300 К Метод измерения (решения), Модель, Аппроксимация CMDS calculations
Давление (полное) 1 Происхождение данных Оцифрованные
Давление (парциальное) Тип источника Цитирующий
Длина пути (L)
L. Gomez, B. Bussery-Honvault, T. Cauchy, M. Bartolomei, D. Cappelletti, F. Pirani, Global fits of new intermolecular ground state potential energy surfaces for N2–H2 and N2–N2 van der Waals dimers, Chemical Physics Letters, 2007, Volume 445, Issue 4–6, Pages 99-107, DOI: 10.1016/j.cplett.2007.07.053, http://dx.doi.org/10.1016/j.cplett.2007.07.053.
Плотность (d)
Волновое число (T зависимость)

Поиск примитивного или составного графика в списке статей
Выбор примитивного графика Выбор составного графика
Просмотр составных рисунков


Грант INTAS 00-189
>